我们在设计过程中,有时需要不断调整实体的参数,反复修改设计图档,对于某些部位的修改如果每次都通过拉伸方式来实现的话,相对比较麻烦,此时我们通常会使用偏移的方式来进行。
我们知道,偏移分为两种类型:一类是实体偏移,另一类是草绘偏移。本次与大家分享的是实体偏移在设计中的应用。当然,为了保证模型树中的参数关系,偏移方式在设计中不会太过频繁的使用,只针对某些部位的设计进行相关操作。
在Pro/E中“实体偏移”包含四种方式,图示红色箭头向下依次为标准偏移特征、具有拔模特征、展开特征、替换曲面特征。

图 实体偏移的四种方式
标准型偏移这个模块实际上是曲面偏移,在实体操作中运用不是很多,只要选中需要偏移面,指定方向和距离即可;替换曲面偏移这个命令建议大家要慎用,还是文章开头说的此命令牵涉特征父子关系太过于复杂,替换曲面偏移是将实体的表面用另一个曲面替换产生偏移,在操作之前得先复制一个目标曲面用于替换,若目标曲面发生修改有可能会导致报错,无法再生,Pro/E 4.0之前的版本若特征父子关系不明确修改特征参数是一件很头疼的事。
下面结合中望3D分享偏移在实际设计过程中的应用。
中望3D造型模块下的“偏移”指的是实体的偏移,其包含“面偏移”和“体积偏移”两种模式。
一、面偏移
“面偏移”可以直接将实体的某个面通过偏移来更改实体,这里的“面偏移”是以面为单位进行实体的偏移,“体积偏移”是以实体为单位,可对实体进行整体偏移。
接下来熟悉一下中望3D偏移命令的操作界面和定义
单击工具栏“造型”→“面偏移”功能图标,弹出“面偏移”对话框,有“面偏移”和“体积偏移”两个选项,如图1所示:

图1
“面偏移”模式:分“常量偏移”和“变量偏移”,图2所示为“常量偏移”方式:
图2
各选项说明如下:
面F:定义需要偏移的面。不但支持实体中的面,也支持单个独立的面。
偏移T:定义偏移距离,正数为向外偏移,负数为向内偏移。
侧面:设置在偏移出现间隙时,是否创建侧面。
延伸:当曲面在偏移时,由于是按面的法向方向偏移,有时需要在延伸方向上进行拉伸才能填补整个曲面,这时需要用到延伸功能。延伸有线性、圆形、反射和曲率递减4种方式。
相交:若在偏移中产生相交情况,可以用该选项选择是否移除相交部分。
如果需要一次性进行多个曲面不同厚度的偏移,可选择“变量偏移”,如图3所示。
图3
详细的选项定义参照上述“常量偏移”,有一处操作不同的是“列表”,这里将显示所有被选中进行偏移的面,在“列表”中可针对不同的曲面设置不同的厚度值。
二、体积偏移
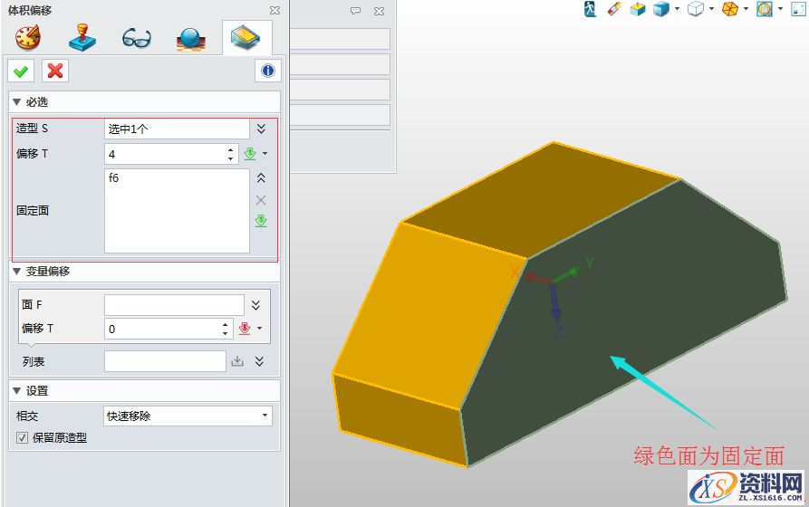
图4为“体积偏移”对话框,可通过偏移一个或多个造型的体积,来创建一个特征:

图4
各选项说明如下:
“造型”:选择需要偏移的造型,通常为实体造型,默认状态是一次选中实体的所有面
“偏移”:设置偏移的距离
“固定面”:排除实体造型上不需要偏移的面。
“保留原造型”:若勾选此复选框,偏移后的原实体造型保留,并生产新的造型,否则原来的造型将删除,可做前后对比之用。
图 5
图5中红色方框内的3个选项为必选项,其中强调一点的是绿色面为固定面不参与偏移命令,最终生成的效果如图6所示

图 6
综上所述,合理利用偏移命令可以达到我们在设计中对某些部位的操作要求,而中望3D提供的偏移命令,可以很好的满足这一需要,使得这些部分的设计工作能够迅速完成。
1;所有标注为智造资料网zl.fbzzw.cn的内容均为本站所有,版权均属本站所有,若您需要引用、转载,必须注明来源及原文链接即可,如涉及大面积转载,请来信告知,获取《授权协议》。
2;本网站图片,文字之类版权申明,因为网站可以由注册用户自行上传图片或文字,本网站无法鉴别所上传图片或文字的知识版权,如果侵犯,请及时通知我们,本网站将在第一时间及时删除,相关侵权责任均由相应上传用户自行承担。
[complaint:内容投诉]
智造资料网打造智能制造3D图纸下载,在线视频,软件下载,在线问答综合平台 » 中望3D和Proe偏移命令怎么用(图文教程)

